Product Summary
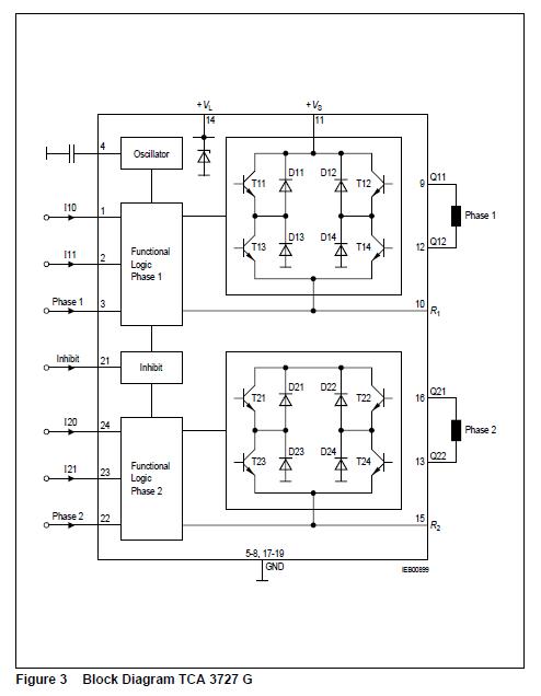
The TCA3727G is a bipolar, monolithic IC for driving bipolar stepper motors, DC motors and other inductive loads that operate on constant current. The control logic and power output stages of TCA3727G for two bipolar windings are integrated on a single chip which permits switched current control of motors with 0.75 A per phase at operating voltages up to 50 V.
Parametrics
TCA3727G absolute maximum ratings: (1)Supply voltage: 0 to 52 V; (2)Logic supply voltage: 0 to 6.5 V Z-diode; (3)Z-current of VL: 50 mA; (4)Output current: -1 to 1 A; (5)Ground current: -2 to 2 A; (6)Logic inputs: -6 to VL + 0.3 V; (7)R1 , R2, oscillator input voltage: -0.3 to VL + 0.3 V; (8)Junction temperature: 125 ℃; (9)Storage temperature: -50 to 125 ℃.
Features
TCA3727G features: (1)2 x 0.75 amp. / 50 V outputs; (2)Integrated driver, control logic and current control (chopper); (3)Fast free-wheeling diodes; (4)Max. supply voltage 52 V; (5)Outputs free of crossover current; (6)Offset-phase turn-ON of output stages; (7)Z-diode for logic supply; (8)Low standby-current drain; (9)Full, half, quarter, mini step.
Diagrams

| Image | Part No | Mfg | Description | ![]()  | 
                            Pricing (USD)  | 
                            Quantity | ||||||||||
|---|---|---|---|---|---|---|---|---|---|---|---|---|---|---|---|---|
![]()  | 
                            ![]() TCA3727G  | 
                            ![]() Infineon Technologies  | 
                            ![]() Motor / Motion / Ignition Controllers & Drivers BODY BRIDGES  | 
                            ![]() Data Sheet  | 
                            ![]() 
  | 
                            
                            	 | 
                      ||||||||||
| Image | Part No | Mfg | Description | ![]()  | 
                            Pricing (USD)  | 
                            Quantity | ||||||||||
![]()  | 
                            ![]() TCA305 CHIP  | 
                            ![]() Infineon Technologies  | 
                            ![]() Switch ICs - Various IC PROXIMITY SWITCH  | 
                            ![]() Data Sheet  | 
                            ![]() Negotiable  | 
                            
                            	 | 
                      ||||||||||
![]()  | 
                            ![]() TCA305G  | 
                            ![]() Infineon Technologies  | 
                            ![]() Proximity Sensors Proximity Switch  | 
                            ![]() Data Sheet  | 
                            ![]() 
  | 
                            
                            	 | 
                      ||||||||||
![]()  | 
                            ![]() TCA305G GEG  | 
                            ![]() Infineon Technologies  | 
                            ![]() Proximity Sensors Proximity Switch  | 
                            ![]() Data Sheet  | 
                            ![]() 
  | 
                            
                            	 | 
                      ||||||||||
![]()  | 
                            ![]() TCA332  | 
                            ![]() Other  | 
                            ![]()  | 
                            ![]() Data Sheet  | 
                            ![]() Negotiable  | 
                            
                            	 | 
                      ||||||||||
![]()  | 
                            ![]() TCA3385  | 
                            ![]() Other  | 
                            ![]()  | 
                            ![]() Data Sheet  | 
                            ![]() Negotiable  | 
                            
                            	 | 
                      ||||||||||
![]()  | 
                            ![]() TCA3388  | 
                            ![]() Other  | 
                            ![]()  | 
                            ![]() Data Sheet  | 
                            ![]() Negotiable  | 
                            
                            	 | 
                      ||||||||||
 (China (Mainland)) 
                         
                        
                                    








