Product Summary
The CC2591RGV is a cost-effective and high performance RF Front End for low-power and low-voltage 2.4-GHz wireless applications. The CC2591RGV is a range extender for all existing and future 2.4-GHz low-power RF transceivers, transmitters and System-on-Chip products from Texas Instruments. The applications of the CC2591RGV include all 2.4-GHz ISM Band Systems, Wireless Sensor Networks, Wireless Industrial Systems, IEEE 802.15.4 and ZigBee Systems, Wireless Consumer Systems, Wireless Audio Systems.
Parametrics
CC2591RGV absolute maximum ratings: (1)Supply voltage: –0.3 to 3.6 V at All supply pins must have the same voltage ; (2)Voltage on any digital pin: –0.3 to VDD + 0.3 V, max 3.6 V; (3)Input RF level: 10 dBm; (4)Storage temperature range: –50 to 150 ℃.
Features
CC2591RGV features: (1)Seamless Interface to 2.4-GHz Low Power RF Devices from Texas Instruments; (2)Up to 22-dBm Output Power; (3)6-dB Typical Improved Sensitivity on CC24xx and CC2500, CC2510, and CC2511; (4)Digital Control of LNA Gain by HGM Pin; (5)100-nA in Power Down (EN = PAEN = 0); (6)Low Transmit Current Consumption (100-mA at 3-V for 20-dBm Out, PAE = 33%); (7)4.8-dB LNA Noise Figure, including T/R Switch and external antenna match.
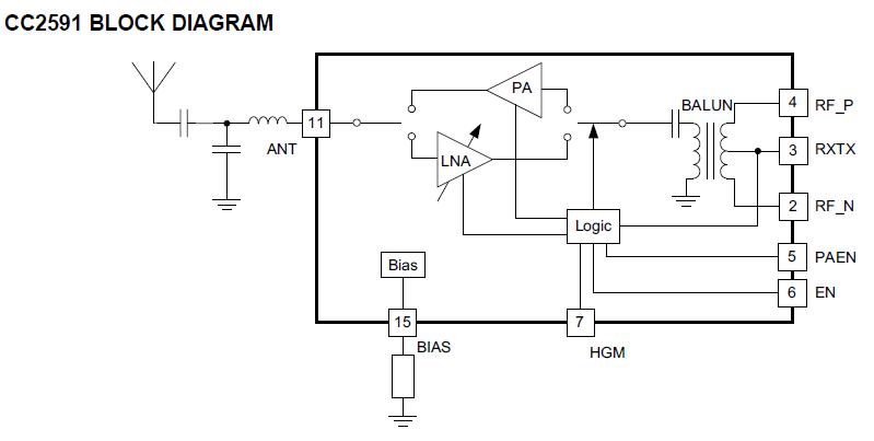
Diagrams

| Image | Part No | Mfg | Description | ![]() |
Pricing (USD) |
Quantity | ||||||||||||
|---|---|---|---|---|---|---|---|---|---|---|---|---|---|---|---|---|---|---|
![]() |
![]() CC2591RGVR |
![]() Texas Instruments |
![]() RF Front End 2.4 GHz RF Front End |
![]() Data Sheet |
![]()
|
|
||||||||||||
![]() |
![]() CC2591RGVRG4 |
![]() Texas Instruments |
![]() RF Front End 2.4 GHz RF Front End |
![]() Data Sheet |
![]()
|
|
||||||||||||
![]() |
![]() CC2591RGVTG4 |
![]() Texas Instruments |
![]() RF Front End 2.4 GHz RF Front End |
![]() Data Sheet |
![]()
|
|
||||||||||||
![]() |
![]() CC2591RGVT |
![]() Texas Instruments |
![]() RF Front End 2.4 GHz RF Front End |
![]() Data Sheet |
![]()
|
|
||||||||||||
(China (Mainland))









