Product Summary
The ISO121G is a precision isolation amplifier incorporating a novel duty cycle modulation-demodulation technique. The signal is transmitted digitally across a 2pF differential capacitive barrier. With digital modulation the barrier characteristics do not affect signal integrity, which results in excellent reliability and good high frequency transient immunity across the barrier. Both the amplifier and barrier capacitors are housed in a hermetic DIP. The applications of the ISO121G include industrial process control: transducer isolator for thermocouples, RTDs, pressure bridges, and flow meters, 4mA to 20mA Loop Isolation, ground loop elimination, motor and scr control, power monitoring, analytical measurements, biomedical measurements, data acquisition, test equipment.
Parametrics
ISO121G absolute maximum ratings: (1)Supply voltage (any supply): 18V; (2)VIN, Sense voltage: ±100V; (3)External oscillator input: ±25V; (4)Signal common 1 to ground 1: ±1V; (5)Signal common 2 to ground 2: ±1V; (6)Continuous isolation voltage: 3500Vrms; (7)VISO, dv/dt: 20kV/ms; (8)Junction temperature: 150℃; (9)Storage temperature: –65℃ to +150℃; (10)Lead temperature (soldering, 10s): +300℃; (11)Output short duration: continuous to common.
Features
ISO121G features: (1)100% Tested for partial discharge; (2)ISO120: rated 1500Vrms; (3)ISO121: rated 3500Vrms; (4)High imr: 115dB at 60Hz; (5)User control of carrier frequency; (6)Low nonlinearity: ±0.01% max; (7)Bipolar operation: VO = ±10V; (8)Synchronization capability.
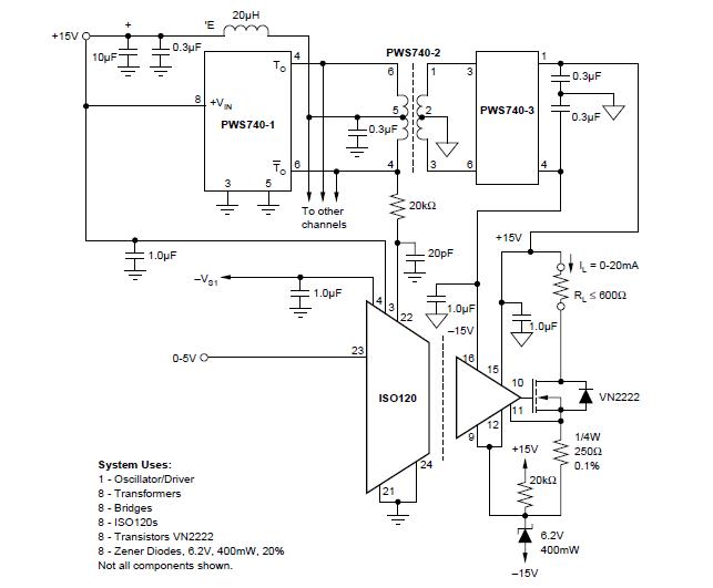
Diagrams

| Image | Part No | Mfg | Description | ![]() |
Pricing (USD) |
Quantity | ||||||||||
|---|---|---|---|---|---|---|---|---|---|---|---|---|---|---|---|---|
![]() |
![]() ISO121G |
![]() Texas Instruments |
![]() Isolation Amplifiers Prec Lo Cost Iso Amp |
![]() Data Sheet |
![]()
|
|
||||||||||
| Image | Part No | Mfg | Description | ![]() |
Pricing (USD) |
Quantity | ||||||||||
![]() |
![]() ISO100 |
![]() Other |
![]() |
![]() Data Sheet |
![]() Negotiable |
|
||||||||||
![]() |
![]() ISO100AP |
![]() Texas Instruments |
![]() Isolation Amplifiers Prec Lowest Cost Iso |
![]() Data Sheet |
![]() Negotiable |
|
||||||||||
![]() |
![]() ISO100BP |
![]() Texas Instruments |
![]() Special Purpose Amplifiers Optically Coupled Iso Amp |
![]() Data Sheet |
![]() Negotiable |
|
||||||||||
![]() |
![]() ISO100CP |
![]() Texas Instruments |
![]() Special Purpose Amplifiers Optically Coupled Iso Amp |
![]() Data Sheet |
![]() Negotiable |
|
||||||||||
![]() |
![]() ISO102 |
![]() Texas Instruments |
![]() Isolation Amplifiers Wide BW Std Hermetic Sig Iso Buffer Amp |
![]() Data Sheet |
![]() Negotiable |
|
||||||||||
![]() |
![]() ISO102B |
![]() Texas Instruments |
![]() Isolation Amplifiers Wide BW Std Herm Sig Iso Buffer Amp |
![]() Data Sheet |
![]()
|
|
||||||||||
(China (Mainland))









