Product Summary
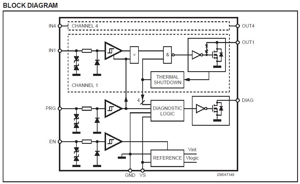
The L9338D is a monolithic integrated quad low side driver realized in advanced Multipower-BCD technology. The L9338D is intended to drive lines, lamps or relais in automotive or industrial applications.
Parametrics
L9338D absolute maximum ratings: (1)Supply voltage: -24 to 45 V; (2)VIN Input, enable, program: -24 to 45 V; (3)VOUT Output: -0.3 to 45 V; (4)VDIAG Diagnostic output: -0.3 to 45 V.
Features
L9338D features: (1)wide input voltage range from -24V up to +45V; (2)wide operating supply voltage range from 4.5V up to 32V; (3)reverse biasingprotected (VS = -24V); (4)very low standby quiescent current < 2μA; (5)programmable signal transfer polarity; (6)TTL and CMOS compatible inputs; (7)defined output off state off for open inputs; (8)four open drain dmos outputs, with RDSon = 1.5 W at 25℃ and VS > 6V.
Diagrams

| Image | Part No | Mfg | Description | ![]()  | 
                            Pricing (USD)  | 
                            Quantity | ||||||||||||
|---|---|---|---|---|---|---|---|---|---|---|---|---|---|---|---|---|---|---|
![]()  | 
                            ![]() L9338D  | 
                            ![]() STMicroelectronics  | 
                            ![]() Power Driver ICs Quad Parallel  | 
                            ![]() Data Sheet  | 
                            ![]() 
  | 
                            
                            	 | 
                      ||||||||||||
![]()  | 
                            ![]() L9338DTR  | 
                            ![]() STMicroelectronics  | 
                            ![]() Power Driver ICs Quad Parallel  | 
                            ![]() Data Sheet  | 
                            ![]() 
  | 
                            
                            	 | 
                      ||||||||||||
 (China (Mainland)) 
                         
                        
                                    







